中文 | English
信息发布
制造业领域外资准入限制措施全面取消!上海新开放措施相关事项办理指南发布(附政策原文) 首页 > 信息发布 > 信息发布

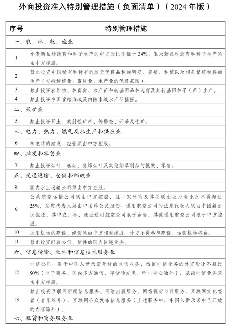
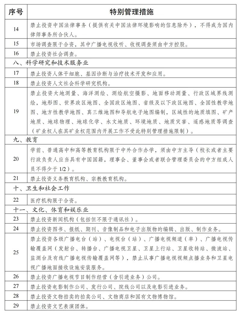
市发展改革委介绍,经党中央、国务院同意,国家发展改革委、商务部于2024年9月8日发布了《外商投资准入特别管理措施(负面清单)(2024年版)》,自2024年11月1日起施行。

2024年版全国外资准入负面清单删除“出版物印刷须由中方控股”“禁止投资中药饮片的蒸、炒、炙、煅等炮制技术的应用及中成药保密处方产品的生产”条目,制造业领域外资准入限制措施全面取消。对外资准入负面清单之外的领域,按照内外资一致原则实施管理。

为深入实施准入前国民待遇加负面清单管理制度,落实好2024年版全国外资准入负面清单,确保新开放措施及时落地,市发展改革委会同市商务委、市市场监管局、市新闻出版局、市药品监管局等部门编制了上海市与外资准入负面清单管理相关事项的办理指南,以便外商开展相关投资。详见↓



新开放措施一:取消“出版物印刷须由中方控股”外资准入限制


一、关于外商投资企业登记注册

根据《中华人民共和国公司法》《中华人民共和国外商投资法》《市场主体登记管理条例》《市场主体登记条例实施细则》《外商投资准入特别管理措施(负面清单)(2024年版)》等规定,从事出版物印刷行业的外商投资企业按规定办理经营主体登记注册。

办理路径:通过“上海一网通办”中“上海企业登记在线”平台进行登记注册

网址:https://yct.sh.gov.cn/portal_yct/

政策咨询:(021)64220000-5475(市市场监管局)

二、关于外商投资项目备案

根据《中华人民共和国外商投资法》《外商投资法实施条例》《外商投资准入特别管理措施(负面清单)(2024年版)》《上海市外商投资项目核准和备案管理办法》《上海市政府核准的投资项目目录细则(2024年本)》《上海市政府备案的投资项目目录(2024年本)》等规定,投资出版物印刷的外商投资项目(包含新建或并购项目)按规定进行备案。

办理路径:通过“上海一网通办”平台进行备案

网址:https://zwdt.sh.gov.cn/govPortals/bsfw/item/86abcc6e-3b4b-4a74-84d3-e47fa2b5b4ba

政策咨询:(021)63596761(市发展改革委)

三、关于核发外商投资印刷经营许可证、核发印刷经营许可证(出版物印刷)

根据《出版管理条例》《印刷业管理条例》《外商投资准入特别管理措施(负面清单)(2024年版)》等规定,申请企业需要同时满足“核发外商投资印刷经营许可证”和“核发印刷经营许可证(出版物印刷)”两项审批条件要求。

办理路径:通过“上海一网通办”平台进行许可证申请

网址:https://zwdt.sh.gov.cn/govPortals/bsfw/item/14d042e7-a200-4686-a3d3-be83a6fc19b5

政策咨询:(021)64370176-8401(市新闻出版局)


新开放措施二:取消“禁止投资中药饮片的蒸、炒、炙、煅等炮制技术的应用及中成药保密处方产品的生产”外资准入限制


一、关于外商投资企业登记注册

根据《中华人民共和国公司法》《中华人民共和国外商投资法》《市场主体登记管理条例》《市场主体登记条例实施细则》《外商投资准入特别管理措施(负面清单)(2024年版)》等规定,从事中药饮片的蒸、炒、炙、煅等炮制技术的应用及中成药保密处方产品生产的外商投资企业按规定办理经营主体登记注册。

办理路径:通过“上海一网通办”中“上海企业登记在线”平台进行登记注册

网址:https://yct.sh.gov.cn/portal_yct/

政策咨询:(021)64220000-5475(市市场监管局)

二、关于外商投资项目备案

根据《中华人民共和国外商投资法》《外商投资法实施条例》《外商投资准入特别管理措施(负面清单)(2024年版)》《上海市外商投资项目核准和备案管理办法》《上海市政府核准的投资项目目录细则(2024年本)》《上海市政府备案的投资项目目录(2024年本)》等规定,投资中药饮片的蒸、炒、炙、煅等炮制技术的应用及中成药保密处方产品生产的外商投资项目(包含新建或并购项目)按规定进行备案。

办理路径:通过“上海一网通办”平台进行备案

网址:https://zwdt.sh.gov.cn/govPortals/bsfw/item/86abcc6e-3b4b-4a74-84d3-e47fa2b5b4ba

政策咨询:(021)63596761(市发展改革委)

三、关于药品生产企业许可

根据《中华人民共和国药品管理法》《药品管理法实施条例》《药品生产监督管理办法》的规定,从事药品生产活动的企业应当报所在地省、自治区、直辖市人民政府药品监督管理部门批准,取得药品生产许可证。

办理路径:企业通过“上海一网通办”平台进行许可证申请

网址:https://zwdt.sh.gov.cn/govPortals/bsfw/item/9b3eebfd-cdfe-4bd9-98fb-81b70eb2a378

政策咨询:(021)63269368(市药品监管局)


政策原文


上下滑动查看更多

外商投资准入特别管理措施(负面清单)(2024年版)

一、《外商投资准入特别管理措施(负面清单)》(以下简称《外商投资准入负面清单》)统一列出股权要求、高管要求等外商投资准入方面的特别管理措施。《外商投资准入负面清单》之外的领域,按照内外资一致原则实施管理。境内外投资者统一适用《市场准入负面清单》的有关规定。

二、境外投资者不得作为个体工商户、个人独资企业投资人、农民专业合作社成员,从事投资经营活动。

三、外商投资企业在中国境内投资,应符合《外商投资准入负面清单》的有关规定。

四、有关主管部门在依法履行职责过程中,对境外投资者拟投资《外商投资准入负面清单》内领域,但不符合《外商投资准入负面清单》规定的,不予办理许可、企业登记注册等相关事项;涉及固定资产投资项目核准的,不予办理相关核准事项。投资有股权要求的领域,不得设立外商投资合伙企业。

五、经国务院有关主管部门审核并报国务院批准,特定外商投资可以不适用《外商投资准入负面清单》中相关领域的规定。

六、从事《外商投资准入负面清单》禁止投资领域业务的境内企业到境外发行股份并上市交易的,应当经国家有关主管部门审核同意,境外投资者不得参与企业经营管理,其持股比例参照境外投资者境内证券投资管理有关规定执行。

七、境内公司、企业或自然人以其在境外合法设立或控制的公司并购与其有关联关系的境内公司,按照外商投资、境外投资、外汇管理等有关规定办理。

八、《外商投资准入负面清单》中未列出的文化、金融等领域与行政审批、资质条件、国家安全等相关措施,按照现行规定执行。

九、《内地与香港关于建立更紧密经贸关系的安排》及其后续协议、《内地与澳门关于建立更紧密经贸关系的安排》及其后续协议、《海峡两岸经济合作框架协议》及其后续协议、我国缔结或者参加的国际条约、协定对境外投资者准入待遇有更优惠规定的,可以按照相关规定执行。在自由贸易试验区等特殊经济区域对符合条件的投资者实施更优惠开放措施的,按照相关规定执行。

十、《外商投资准入负面清单》由国家发展改革委、商务部会同有关部门负责解释。

十一、2021年12月27日国家发展改革委、商务部发布的2021年版《外商投资准入负面清单》自2024年11月1日起废止。


版权所有:上海资地外商投资服务有限公司 电话:(8621)6232-5133

备案号:沪ICP备11048443号-1公安备案号:3101060200879