中文 | English
信息发布
《增值税法实施条例》的九大变化和实施影响 首页 > 信息发布 > 信息发布

编者按:2024年12月25日,全国人大常委会通过《增值税法》,2025年12月19日,国务院通过《增值税法实施条例》(以下简称实施条例),两者均于2026年1月1日起正式施行,标志着我国增值税制度正式告别“暂行条例”时代,迈入“税收法定”的新时代。实施条例整合了过去《增值税暂行条例》《增值税暂行条例实施细则》《财政部、国家税务总局关于全面推开营业税改征增值税试点的通知》(财税〔2016〕36号)以及《财政部、国家税务总局关于出口货物劳务增值税和消费税政策的通知》(财税〔2012〕39号)等出口退税规范性文件的相关内容,并在跨境应税范围、一般纳税人认定与登记、不得抵扣进项税额、出口退税等方面进行了规则重构,对市场主体产生重大影响。本文拟对增值税规则变化的内容予以分析解读,以期帮助纳税人理解新规则、应对新变化。

01

跨境应税行为遵循消费地原则,征税范围整体扩大

图片

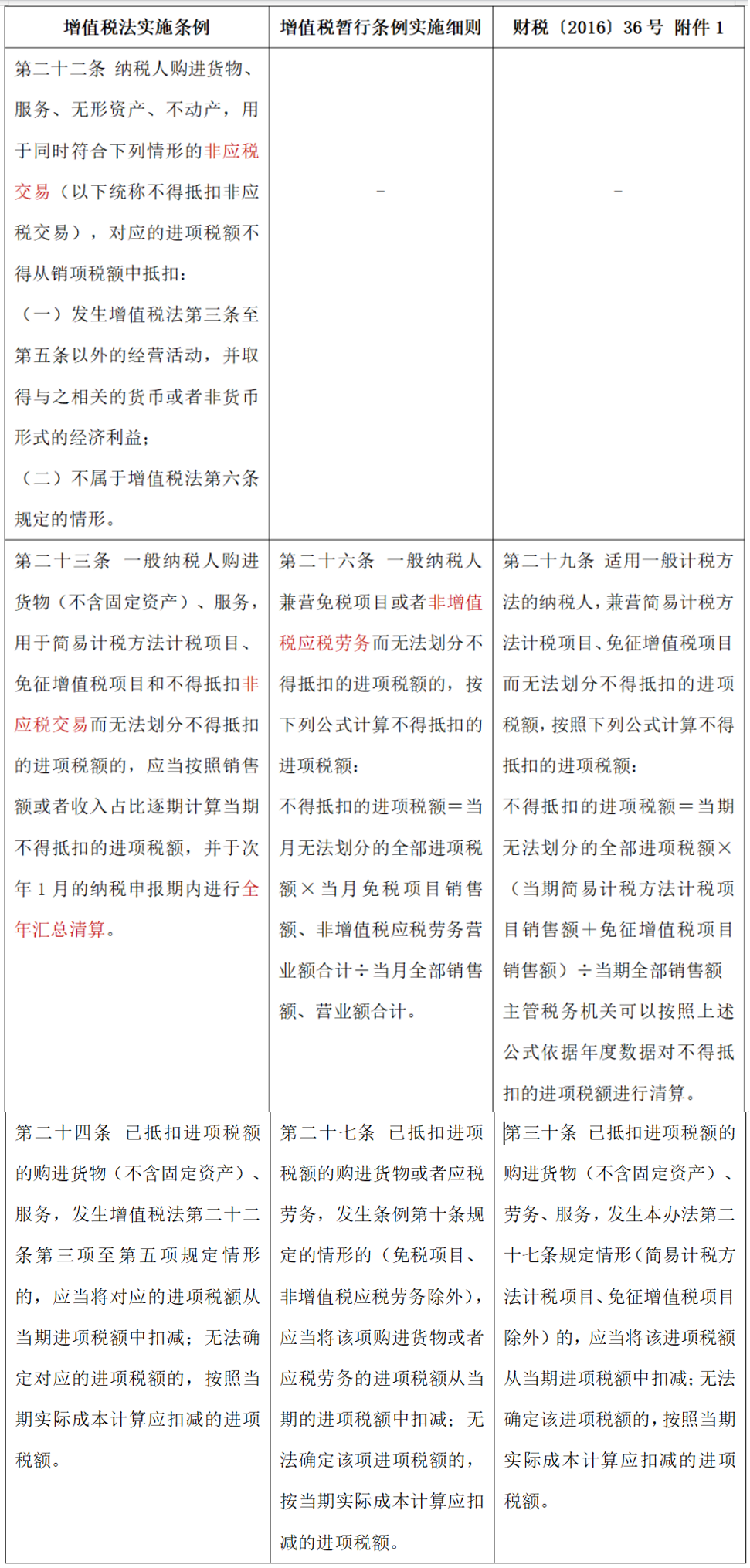
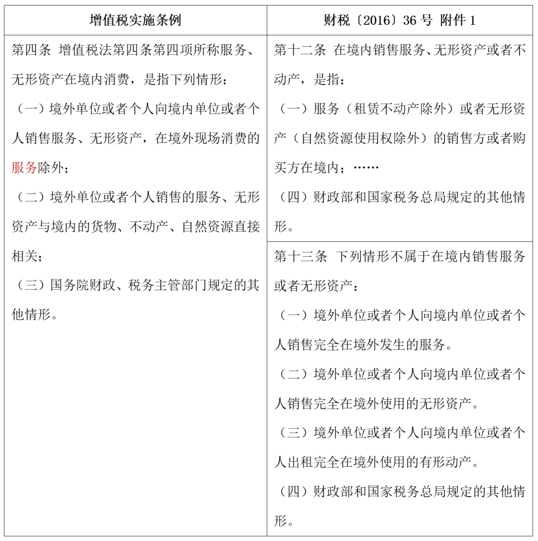
过去,针对境内销售服务、无形资产的税务界定,立法模式采用正向列举与反向排除相结合的方式,一方面,正向列举规定了“销售方或购买方在境内”即视为在境内销售,另一方面,通过反向排除条款,规定“境外单位或个人向境内单位或个人销售完全在境外发生的服务、完全在境外使用的无形资产、出租完全在境外使用的有形动产”不属于境内销售。由于正向列举的范围和反向排除的范围存在交叉,在逻辑上会产生一定的矛盾。举例来说:境外企业在境外向境内企业提供完全在境外发生的会展服务。从正向来看,会展服务的购买方在境内,属于境内应税服务;从反向来看,会展服务完全在境外发生,又不属于境内应税服务。此外,对于“完全在境外发生”或“完全在境外使用”的界定缺乏明确标准,实践中容易引发争议。有税务机关认为,“完全在境外发生的服务”应同时符合三个条件:其一,销售方在境外提供;其二,购买方在境外接受;其三,购买方接受境外应税行为时付款的地址、电话、银行所在地、服务发生地等要素均在境外。从语义角度分析,前两个条件基本得到广泛认可,即服务完全在境外发生应当包括服务提供地和服务消费地在境外这两个条件,但是第三个条件则争议较大,将付款地址、银行所在地等要素作为服务与境内存在联结的判定标准,似乎有扩大解释之嫌。

实施条例采用更简洁明确的抽象规定和正向列举的方式,避免了立法逻辑矛盾,同时概念内涵更加明确。部分情形征税范围缩减,但部分情形有所扩大。具体而言:

第一,《增值税法》没有将购买方在境内的情形一律认定为在境内销售,而是直接明确了服务、无形资产在境内消费才属于在境内销售,从上位法角度就确立了服务、无形资产的消费地征税原则,实施条例对“在境内消费”的抽象规定进行细化,立法逻辑清晰。

第二,对销售服务来说,明确“服务在境外现场消费”不属于征税范围,从语义角度分析,在境外现场消费应当强调的是服务提供地和消费地均在境外,没有强调付款地址等交易要素必须全部在境外,解决了过去“完全在境外发生”的构成要件认定争议,相较过去来看征收范围稍有缩小。如前例,新规则下,即便购买方在境内付款,但由于会展服务在境外现场提供、现场消费,也不属于境内应税服务,境外企业无需在我国缴纳增值税。

第三,对于销售无形资产来说,管辖权扩张,征税范围扩大。“在境外现场消费”的例外条款只针对服务,不针对无形资产,而实施条例规定境外单位或者个人向境内单位或者个人销售无形资产,都属于境内销售,实际上将过去“无形资产完全在境外使用”这一例外也删去了,这意味着无论无形资产的使用地是否在境外,只要购买方在境内,即纳入境内应税范围,征税范围大大扩张。举例来说:境内影视公司购买了境外企业持有的某畅销小说的著作权,并约定著作权仅许可在境外使用,境内影视公司又委托境外编剧在境外将小说改编成影视作品并在境外上映,虽然著作权完全在境外使用,但因购买方在境内,境外企业也需要在我国缴纳增值税。

第四,对服务、无形资产整体来说,新增一项条款,只要境外主体销售的服务、无形资产与境内的货物、不动产、自然资源直接相关,也属于境内应税范围。需要特别注意的是,本条款没有强调服务、无形资产的购买方。也就是说,即便境外主体向境外主体销售服务、无形资产,只要与境内货物、不动产、自然资源相关,也属于境内销售。例如,境外企业A在我国境内以故宫为主要拍摄地拍摄电影,后将著作权销售给境外企业B,即便销售方、购买方均在境外,因该著作权无形资产与境内不动产直接相关,按前文理解需要在我国缴纳增值税。再如,境外企业A向境外企业B销售建筑改造设计服务,该设计服务未来将用于在中国境内改造建筑,虽然设计服务提供地、消费地都在境外,也完全在境外发生,但因指向中国不动产,也属于与境内不动产直接相关。笔者认为,本条实际强调的是服务、无形资产的形成过程或者指向对象,虽然服务、无形资产完全在境外提供、消费,但如果其形成过程在境内,与境内货物、不动产、自然资源直接相关,或者服务、无形资产指向的对象是境内货物、不动产、自然资源的,按照实施条例规定也将纳入征税范围。但对本款的理解有待于财政部、税务总局细化规定予以验证。

02

一般纳税人认定规则重构

图片

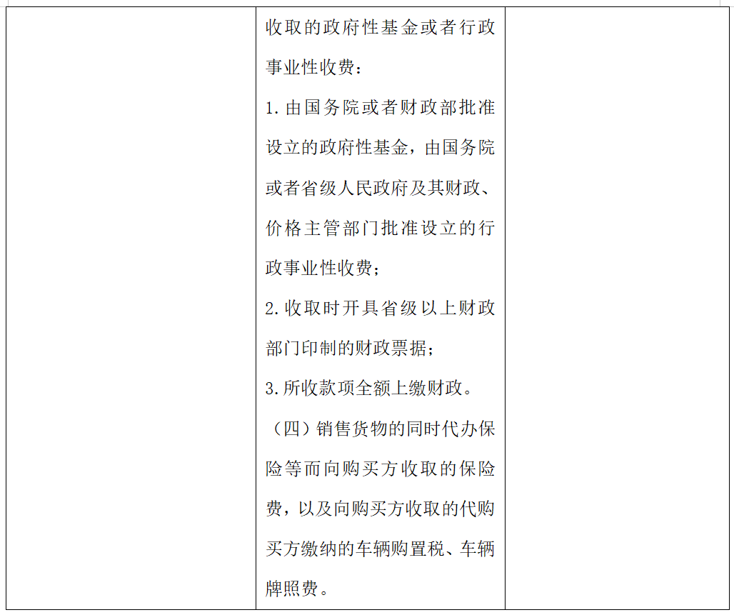
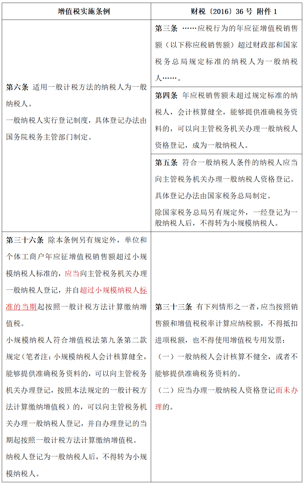
从一般纳税人认定规则来看,实施条例相较过去的体系更加清晰、逻辑更加精准。实施条例是以计税方法界定纳税人类型,适用一般计税方法的,无论是否办理登记,都属于一般纳税人。同时超过小规模纳税人标准的,就必须适用一般计税方法,小规模纳税人会计核算健全、能够提供准确税务资料办理一般纳税人登记的,可以选择适用一般计税方法。此外,实施条例下的一般纳税人登记更偏向于一种管理性登记,而非资格性登记,销售额超过标准的,即便不办理登记也需要适用一般计税方法,同时也有权取得专用发票、作进项抵扣。而旧规则较为混乱,首先,《增值税暂行条例》及实施细则没有对一般纳税人作出定义,财税〔2016〕36号附件1虽有定义,但其属于“营改增”文件,只规范服务、无形资产、不动产应税行为,不涵盖货物,导致无法包容全部应税行为。其次,旧规则下,一般纳税人登记全称一般纳税人资格登记,结合财税〔2016〕36号附件1的规定,如果销售额超过标准又不办理登记,则不具备进项抵扣和专用发票使用的资格。

实施条例还明确了一般纳税人生效时间。对超过小规模纳税人标准的,自超过小规模纳税人标准的当期起按照一般计税方法计算缴纳增值税,同时,成为一般纳税人后不得转为小规模纳税人,这对过去存在少缴税款问题的小规模纳税人影响重大,税务风险显著提升。结合新生效的《国家税务总局关于增值税一般纳税人登记管理有关事项的公告》来说:

过去,《国家税务总局关于增值税一般纳税人登记管理有关事项的公告》(国家税务总局公告2018年第6号,已失效)规定,“稽查查补销售额”计入查补税款申报当月(或当季)的销售额,不计入税款所属期销售额。这意味着,税务机关稽查追缴小规模纳税人少缴税款时,小规模纳税人少缴税款对应的销售额计入检查期间销售额,并非追溯计入少缴税款所属期间,检查期间销售额如超过小规模纳税人标准,小规模纳税人才在当期转为一般纳税人,此后,再按照一般计税方法计算缴纳增值税。而对于少缴税款所属期间,仍然按照小规模纳税人简易计税方式,即“销售额×征收率”计算补缴增值税。

现在,《国家税务总局关于增值税一般纳税人登记管理有关事项的公告》(国家税务总局公告2026年第2号)第三条规定,“年应征增值税销售额是指纳税人在连续不超过12个月或四个季度的经营期内累计应征增值税销售额。纳税人因自行补充或更正、风控核查、稽查查补等调整的销售额,应按纳税义务发生时间计入对应税款所属期销售额”。第六条规定,“除本公告第十一条规定外,纳税人年应征增值税销售额超过规定标准的,一般纳税人生效之日为超过规定标准的当期1日”。这意味着,税务机关稽查追缴小规模纳税人少缴税款时,小规模纳税人少缴税款对应的销售额计入少缴税款所属期间,少缴税款所属期间的销售额如超过小规模纳税人标准,则采用一般计税方法,即按照“销项税额(销售额×税率)-进项税额”的计算方式补缴增值税,同时由于少缴税款当期到稽查当期,小规模纳税人按照简易计税方法计税的,需要逐期调整按照一般计税方法计税。如前所述,对追溯调整的各期采购支出,取得专用发票的,也允许作抵扣用途确认。如果当时未取得专用发票,也可以补开专用发票,并作用途确认。

但需要说明的是,国家税务总局公告2026年第2号第十一条也明确了溯及力问题,对于2026年以前年度少缴税款的小规模纳税人,补缴税款对应的销售额计入税款所属期间导致超过小规模纳税人标准的,一般纳税人生效时间也为2026年1月1日,也就是说,少缴税款仍按照简易计税补缴,少缴税款当期到2025年12月31日各期已纳税额不再调整,但2026年1月1日到稽查期间需要调整为一般计税方法,并计算补缴税款。整体来看,小规模纳税人少缴税款的,不仅仅是补缴当期税款那么简单,还可能涉及到追溯调整各期已纳税额,少缴税款的成本大大增加。

03

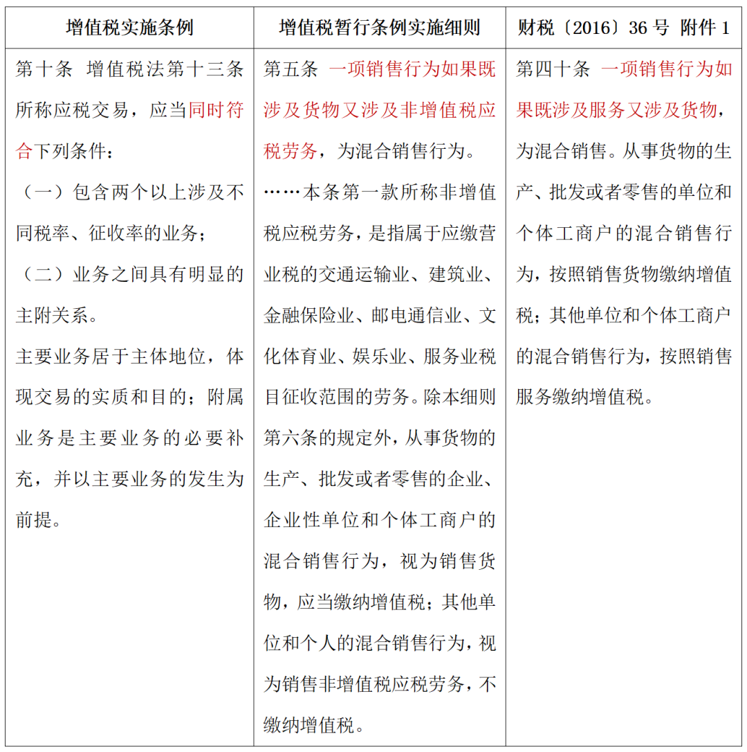
混合销售的内涵及判定规则发生变化

图片

“营改增”前,一项销售行为可能既包含增值税应税行为,也包含营业税应税行为,例如销售电梯同时附带安装服务。因此,混合销售的实质内涵为一项销售行为涉及不同税种。“营改增”后,营业税退出历史舞台,混合销售的实质内涵变为一项销售行为既涉及货物又涉及服务的行为,限于货物与服务的组合。实施条例虽然没有使用混合销售的概念,但其相关条款规制对象实质为混合销售行为,混合销售的实质内涵再次发生改变,为一项应税交易涉及主要业务及附属业务,业务的税率、征收率不同,且业务之间具有明显的主附关系,不再局限于货物与服务的组合,相较于过去,内涵明显扩大。

此外,混合销售处理规则也发生了变化。旧规则以纳税人的主要经营业务为依据,实践中,往往出现税负不公平现象,有损税收中性原则。如以经营货物为主业的纳税人发生混合销售,尽管涉及的服务价值更大,也要按照货物高税率缴纳增值税;相反,如以非经营货物为主业的纳税人发生混合销售,尽管涉及的货物价值更大,也要按照服务低税率缴纳增值税。实施条例则以每一笔应税交易的主要业务为依据,并非以纳税人整体主要经营业务一概而论,相较过去更加精细化,贴合经济交易实质。举例来说:运输企业提供快递业务,收派服务与运输服务之间具有密不可分的关系,该项业务中,收派服务为主业务,税率为6%,运输为附属业务,税率为9%,收派服务是核心目的,运输服务是为实现收派服务的必要补充并以收派服务的发生为前提,体现了快递业务的核心,应当按照收派服务征税。未来认定主要业务与附属业务成为关键,判定规则主要为“交易实质与目的”,纳税人应当充分关注,规避税务风险,做好应对。

04

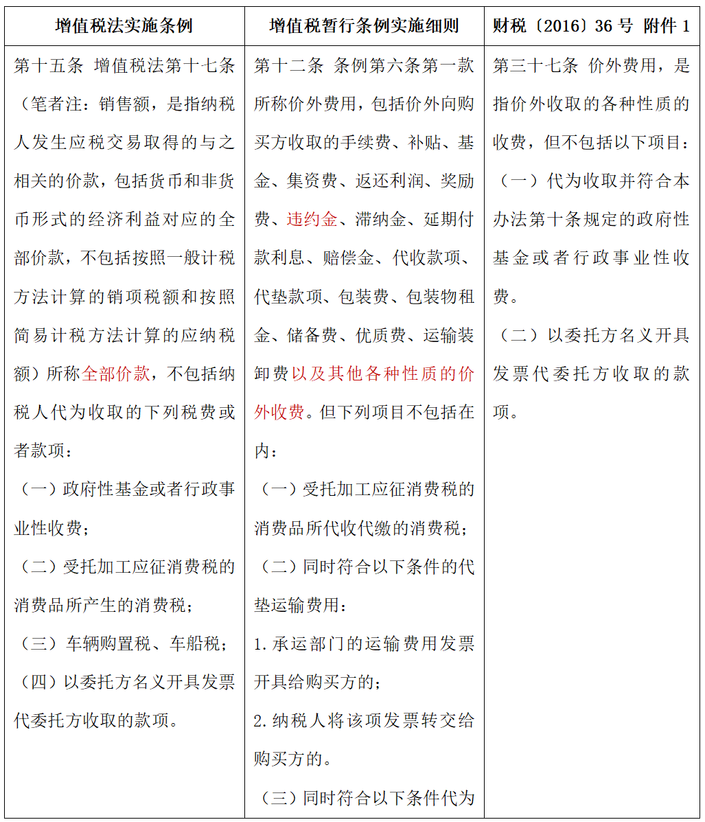
价外费用概念退出历史舞台,涉税争议减少

图片
图片

过去,价外费用立法采取的是“正向列举+兜底表述+反向排除”模式,先罗列了实践中以各种名义变相收取销售额的情形,为了挂一漏万,又加入了“其他各种性质的价外收费”的兜底性规定,同时又列举了应予以排除的内容,纳税人需要逐一判断收取的款项是否属于价外费用,尤其是代收代付费用、违约金等事项比较复杂,容易产生争议。新规则下,删除了价外费用的概念,用全部价款代替,表述更加简洁,是否构成销售额的核心在于是否与发生的应税交易有关,简化判断环节的同时也减少了争议。以违约金为例,过去,部分税务机关较为机械地适用法条,只要销售方收取了购买方的违约金,就天然地认为违约金属于价外费用,对销售方没有做纳税申报的,还存在被税务机关认定构成偷税风险。现在,税务机关在认定违约金是否属于全部价款,需要考量违约金的收取是否与应税交易相关。如签订购销合同的双方因购买方违约导致合同未履行,合同销售方如收到购买方的违约金,由于所依附的应税交易并不存在,收取的违约金与应税交易无关,自然也不属于全部价款的组成部分。

05

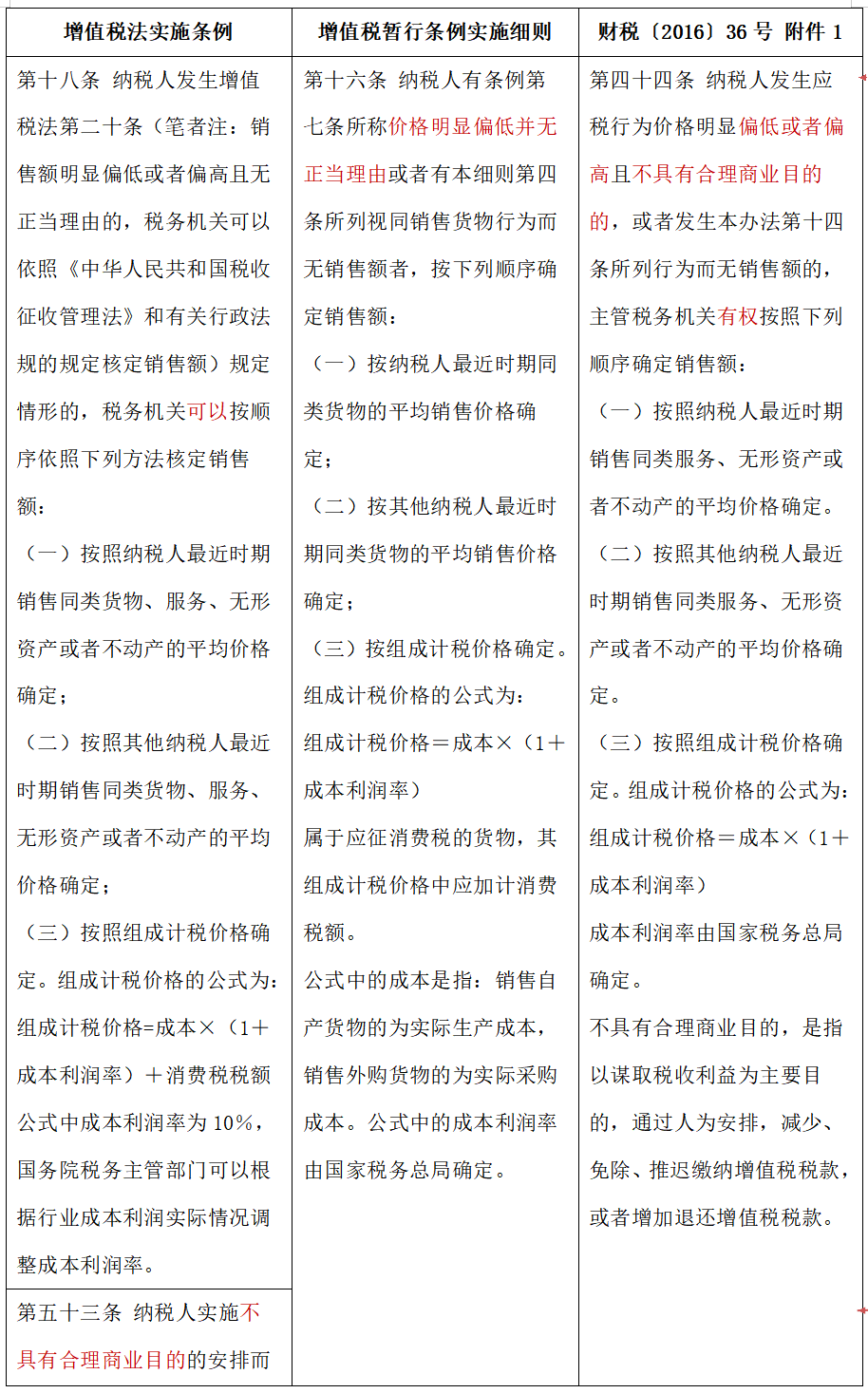
销售额核定规则与反避税规则共同保障增值税税基

图片

图片

“营改增”以前,实施细则规定的销售额核定规则适用于两类情形,一是价格明显偏低无正当理由,二是视同销售无销售额的行为。财税〔2016〕36号附件1对第一种情形作出两处调整,一是增加了价格明显偏高的情形,二是无正当理由调整为不具有合理商业目的,此外延续了视同销售核定销售额的规定。整体来看存在三个问题,一是反避税规则杂糅。视同销售主要适用于无偿转让行为以及集体福利、个人消费事项,其特点是没有取得对价,没有产生销售额。而价格明显偏低或偏高,是有销售额,但销售额不具有正当性或合理性。所以二者的调整逻辑应当是不同的,前者由于本身无销售额,调整目标应当是找到一个公允的销售额,后者有销售额,调整目标应当是让销售额具备正当性、合理性,但正当、合理的价格应当考虑纳税人的个性,该价格并不一定是市场价格或公允价值,应当更多参照同期同类价格确定。二是反避税规则不周延。反避税规则调整的对象是避税行为,定价只是避税行为的一种手段,也可以通过其他方式实现税收利益,例如对纳税义务发生时间进行筹划。旧规则反避税更多关注销售额,不能涵盖全部情形。三是无正当理由和不具有合理商业目的混用。无正当理由,举证责任在于纳税人,纳税人需要就理由作出说明,只要无法说明、举证,就需要承担不利后果。不具有合理商业目的,举证责任在于税务机关,需要证明纳税人存在减少、免除、推迟缴纳增值税税款,或者提前退税、多退税款等目的。

从《增值税法》和实施条例规定来看,解决了大部分立法矛盾问题,但笔者认为仍存在遗留问题。一是将价格明显偏低或偏高的调整情形限定在无正当理由,增加了纳税人的举证责任。何为正当理由,现行税法的规定寥寥,在个人所得税相关规则中有所列举,但缺乏原则性规定,这就容易导致实践中税务机关对正当理由限缩解释。从税法基本原则分析,增值税的重要原则是中性原则,要减少对市场行为的干预,定价高与低,本就是市场主体自由选择的结果,不违反法律规定,税法的调整必须有充分确切的理由。况且价格偏低或偏高,减少或增加了销售方的销项税额,又等额增加或减少了购买方的进项税额,一般情况下不会对税收利益造成减损,这种调整的必要性就有欠妥当。笔者认为,反避税的对象应当具备无合理商业目的这一要件,如一方存在进项留抵,通过高报销售额帮助另一方多抵扣税款,造成整体税收利益减损。二是对视同销售,《增值税法》规定按照市场价格确定销售额,虽然将视同销售行为剥离出来单独予以规定,但仍不甚合理。视同销售是没有经济利益流入的,纳税人缺乏纳税必要现金,这种情况下一律按照市场价格确定销售额,可能造成税负偏高,同样有违中性原则。对于外购货物、无形资产、不动产、金融商品的视同销售行为,应允许纳税人按照历史成本确定销售额,不增加销售方纳税义务,同时对购买方而言,如其再转让取得的应税对象,需要就全部增值纳税,不会造成税款的流失。

06

新增不得抵扣非应税交易概念

图片
图片

在“营改增”以前,增值税制是存在非增值税应税项目这一概念的,当时暂行条例规定了用于非增值税应税项目的购进货物或者应税劳务,进项税额不得抵扣,非增值税应税项目主要针对营业税应税项目。“营改增”以后,营业税退出历史舞台,2017年修订的增值税暂行条例也删去了非增值税应税项目这一概念。但整体来看,增值税应税行为并非包罗万象的,市场行为中还有很多非应税行为的存在,例如转让股权,转让合伙企业份额,转让应收账款债权,以及资产重组中资产和关联的债权、负债、劳动力一并转让等等。如果采购应税项目用于这些非应税项目,按照暂行条例的规定来看,不能得出必须进项转出的结论。

实施条例重新引入了不得抵扣非应税交易这一概念,对于法律规定的增值税征税范围(境内销售和视同销售)以外的行为,除明确排除的四种行为外,都属于不得抵扣非应税交易。可以预见的是,未来对于采购项目的用途,可能作出更加细化的征管规定,同时也要求财务人员具备更高的素质,纳税人要准确判定购入项目的最终用途是否属于不得抵扣项目。例如纳税人从事股权转让业务,接受律所提供的股权转让咨询服务,取得专用发票,由于股权转让属于不得抵扣非应税交易,咨询发票对应的进项税额不得抵扣。需要强调的是,如果采购项目同时用于可抵扣项目和不得抵扣项目,同时进项税额是可以区分的,可以直接区分不得抵扣进项税额,只有在无法区分的情况下,才需要按销售额或销售收入占比,确定不得抵扣进项税额。此外,将四种行为从不得抵扣非应税交易中予以排除,笔者认为是合理的,以员工提供劳务为例,其属于非应税交易,但不属于不得抵扣非应税交易,例如纳税人租入办公室,取得专用发票,办公室既是员工提供劳务的场所,也是企业生产经营的场所,如果租金进项税额进行区分,一是过于严苛,二是不具备可操作性。

此外,实施条例还强化了年度清算制度。其实在财税〔2016〕36号附件1中,就有关于年度清算的表述。由于采购项目可能同时用于可抵扣项目和不可抵扣项目,在取得发票、确认进项税额当期可能无法正确区分,需要年度清算。但是囿于立法层级问题,此项规定过去执行效果并不突出。实施条例明确,纳税人应当按照销售额或者收入占比逐期计算当期不得抵扣的进项税额的,于次年1月的纳税申报期内进行全年汇总清算,对划分方式和清算期限都作出了明确规定,未来将成为一项常态化征管措施。如果纳税人对混用进项税额不作区分,全部抵扣,可能构成危害税收征管罪司法解释下的“虚抵进项税额”的逃税行为。

07

固定资产、不动产进项抵扣规则发生重大变化

图片

我国增值税制最早是生产型增值税,即以货劳销售收入扣除原材料、中间产品价值后的余额为增值额,不扣除固定资产价值,宏观来看,增值额应当与国民生产总值一致。2008年国务院推动生产型增值税向消费型增值税转变,允许纳税人抵扣购入固定资产进项税额。根据过去规定,外购固定资产、不动产、无形资产,如果专用于简易计税项目、免税项目、集体福利、个人消费,则进项税额全部不得抵扣,如果专用于一般计税项目,或者混用于一般计税项目和其他项目的,则进项税额全部允许抵扣,即便混用也不需要进行区分处理。

实施条例对此作出重大调整,取得固定资产、无形资产或者不动产的,如果发生混用行为,即用于一般计税项目的同时,又用于简易计税项目、免税项目、不得抵扣非应税交易、集体福利、个人消费,属于混合用途的长期资产,需要根据资产原值区分处理。资产原值不超过500万元的,可以全额抵扣,资产原值超过500万元的,可以先全额抵扣,但在混用期间,根据调整年限计算不允许抵扣项目对应的不得抵扣进项税额,逐年调整。笔者认为,此项规定并非否定消费型增值税制,而是将税制更加精细化、规范化,过去允许全额抵扣的税制本就相对粗放,实际上减少了消费型增值税的税基。但未来长期资产进项税额的处理无疑更加复杂,需要纳税人做好税务合规。

08

明确自然人应税交易扣缴义务,强化自然人增值税税收监管

图片

过去代扣代缴增值税仅存在于非贸付汇领域,不适用于境内增值税应税行为。实施条例新增“自然人发生应税交易,由支付价款的境内单位为扣缴义务人”的规定,大大强化了自然人增值税监管,有利于保障增值税税款足额入库。过去,实践中,境内单位向自然人购买货物、服务并支付款项时,仅需履行个人所得税代扣代缴义务,增值税原则上由自然人自行申报缴纳,即便如再生资源行业反向开票政策规定的情形,也属于回收企业为自然人代为增值税申报事项,系协助性质,而非法定的代扣代缴义务,如果代为申报,也无需按照征管法六十九条规定的“应扣未扣”行为承担法律责任。现在,境内采购方的扣缴义务扩大到增值税,无疑是一个重大调整。笔者认为,采购方负有代扣代缴义务,也应当赋予采购方进项抵扣和税前扣除的权利,尤其是实施条例明确了自然人属于小规模纳税人,那么自然人发生应税行为,也至少应当建立代开专用发票的机制,扣缴义务人完成增值税代扣代缴义务时,应当允许其自行开具或从税务机关取得代开的增值税专用发票。如此规定,还能够减少企业因缺少源头发票寻找第三方企业代开发票的税务风险,更与所承担的法律责任相匹配。

09

强化出口退税管理

图片
图片

过去,出口退税规则立法层级较低,大量是以规范性文件的形式予以规范。现在,出口退税的立法等级明显提高,属于落实税收法定原则的重大进步,为规范出口退税管理提供了更高层次的法律依据。具体来说:

首先,规定了出口货物的概念,为打击假报出口提供了具象化的规则。出口货物是指向海关报关实际离境并销售给境外单位或者个人的货物,其构成要件为:其一,货物已经向海关报关;其二,货物实际离境;其三,货物销售给境外单位或个人,除了国务院规定的视同出口的货物外,只要不符合任一条件,均有可能被税务机关认定为假报出口,出口企业应当充分关注相关的出口退税风险。

其次,明确出口退(免)税、免税逾期申报的法律后果。旧规则先规定了出口企业在货物报关出口之日的次月至次年4月30日前的期间,收齐退税凭证后申报免抵退税,否则,不得申报免抵退税,同时规定对退免税项目未申报的,适用免税政策,对于免税项目未申报的,视同内销。而后,对逾期未申报的规则又作出优化,允许逾期后补申报,删除适用免税和适用内销政策法律后果,降低企业合规成本。实施条例对逾期未申报的出口业务,无论对退免税项目还是免税项目,一律视同内销,相较过去更加严格。至于申报期限的具体规定,出口企业应当持续、紧密关注新出台的出口退税政策。

最后,委托代理征管口径收紧。实施条例明确要求委托企业按照规定办理委托手续,享受出口退税政策,若未办理的,由发货人申报缴纳增值税,同样产生视同内销的后果。


版权所有:上海资地外商投资服务有限公司 电话:(8621)6232-5133

备案号:沪ICP备11048443号-1公安备案号:3101060200879